התוכנה הידועה מציגה כלי AI חדשים לתכנון נתיבי כלים אוטומטי, זיהוי אלמנטים גיאומטריים וחלקים, ותמיכה טכנית. זאת בנוסף לשדרוג מהיסוד לפונקציה המתכננת נתיבי כלים תלת ממדיים, ועוד מגוון פונקציות חדשות
26 אפריל, 2026
נראה ש-GibbsCAM פשוט מסרבת להוריד הילוך. תוכנת ה-CAM הידועה מציגה גרסה עדכנית לשנת 2026 עם שורה ארוכה של חידושים, כולל פונקציה חדשה ומתקדמת לתכנון נתיבי כלים תלת ממדיים בעיבוד שבבי, שדרוגים בתחום ה-AI, שיפורים לחווית המשתמש, שדרוגים לכלי החריטה והעיבוד השבבי, ועוד.
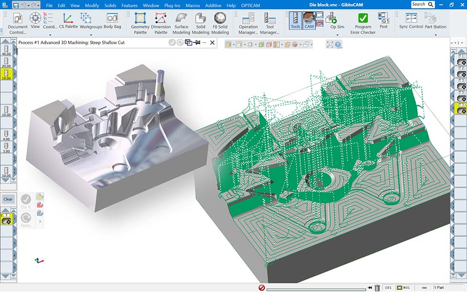
עם השקת GibbsCAM 2026, פונקציית Advanced 3D Machining – המסייעת בתכנון נתיבי כלים תלת ממדיים בעיבוד שבבי – זוכה לשדרוג מקיף מהיסוד. הכלי החדש יציב סטנדרט חדש למהירות יצירת נתיבי כלים, ומחזורי תכנות מקוצרים בצורה משמעותית, עם פחות איטרציות. בנוסף, נתיבי הכלים יהיו חלקים וצפויים יותר, ויבטיחו גימור איכותי יותר של פני שטח ללא צורך בתהליכי גימור משלים. למרות השינויים מרחיקי הלכת, ממשק המשתמש המוכר נותר ללא שינוי, ויאפשר להנות מהביצועים ללא הכשרה ממושכת.

השנה נכנסה הבינה המלאכותית לחיינו בסערה, ו-GibbsCAM אינה נשארת מאחור. פונקציה חדשה שנוספה לגרסת 2026 היא תכנון נתיבי כלים אוטומטי ב-3 או 5 צירים באמצעות CloudNC CAM Assist. הפונקציה עושה 80% מעבודת התכנות, ומשאירה למשתמש רק לבחור צירים וכיוונים רצויים ולסמן אזורים אסורים למעבר הכלי. הפתרון מקצר משמעותית זמני תכנון ומקל על התמודדות עם מחסור במומחים בענף.
עוד שני כלי AI שנוספו לאחרונה מסייעים עם אתגר זה. הראשון הוא פונקציית Feature Recognition – המזהה אוטומטית אלמנטים גיאומטריים כמו כיסים, חריצים, העגלות, וסוגי קדחים ומספקת הנחיות ייצור על סמך המתקבל. השני הוא פונקציית Part Classification הצובעת ומסמנת חלקים ומכלולים מורכבים יותר המשתתפים בתהליך בניית התבנית, כגון זרקן, ברגים, פלטות, קפיצים.
משלים את הכלים החדשים הוא העוזר הדיגיטלי Copilot AI, שמעניק תמיכה מהירה עם שאלות או בעיות בכל עת, ללא צורך בחיפוש תשובות בהוראות ההפעלה או פנייה למוקד תמיכה. השירות החדש זמין 24\7 ישירות מתפריט העזרה המקוונת, ודורש רק חיבור אינטרנט פעיל וחוזה תחזוקה בתוקף.
כלי חדש נוספת הא GibbsCAM Viewer, שנותן לארגונים את האופציה לשתף נתוני CAM עם כלל העובדים בחברה – ללא חשש שהם ישנו נתיבי כלים או קודי NC. הפונקציה מאפשרת למפעילים, מנהלים או אנשי בקרת איכות לסקור גיאומטריות וחלקים, לבחון נתיבי כלים, ולהפיק דוחות – הכל בממשק המוכר והידידותי. הדבר מייעל את זרימת המידע במערכת הארגונית, מונע טעויות, מסייע לאנשים בשטח לעבד חלקים בביטחון רב יותר, ובו זמנית שומר על המידע מוגן משינויים.

GibbsCAM 2026 שיפרה את השליטה בחריטה בציר ה-B והופכת אותה לאינטואטיבית ואינטרקטיבית יותר. פונקציית Variable-B Turning מאפשרת כעת להגדיר זוויות לכלי ישירות לאורך נתיב החיתוך באמצעות נקודות שליטה. התוכנה מבצעת אינטרפולציה של הנקודות ומבטיחה מעברים חלקים ביניהם. הדבר מאפשר להגדיר נתיבים מורכבים בדיוק ובפשטות.
בתחום ה-MTM, הפונקציה האחראית ליצירת נתיבים לכלים ואינסרטים היא כעת חכמה ויעילה יותר. היא לוקחת בחשבון מגוון פרמטרים – עומק וזווית החיתוך, גיאומטריית האינסרט, וכולה – ומשפרת את ההסרה של החומר, אחידות ויעילות התהליך, והבטיחות גם עבור יישומים מתקדמים.
שיפורים נרשמו גם בתחום העיבוד השבבי הרב צירי. פונקציית ההטייה האוטומטית (AutoTilt) תומכת כעת בכלים עם קצוות מעוגלים מסוג Bullnose. נוספו גם כלים חדשים המעניקים למשתמשים שליטה על האוריינטציה של הציר סביבו מתבצעת ההטיה, ומבטיחים עיבוד יציב, יעיל ומדויק יותר. הפונקציות החדשות זמינות גם עבור נתיבי כלים שנוצרו בגרסאות קודמות. מבחר פונקציות נוספות שודרגו במטרה לשפר את השליטה, הגמישות, הדיוק והיעילות של הכלים.
חווית המשתמש זכתה גם היא לשדרוג שעתיד לשפר את השליטה והבקרה משופרים על הכלים בפרויקטים מורכבים. ממשק חדש כעת מאפשר לעקוב באופן מדויק ונוח יותר אחר פעולות שמבצעים הכלים. בעזרתו ניתן לאתר, לשנות ולהסיר פעולות בקלות ובשקיפות. בנוסף, ממשק Tool List יאפשר כעת לבצע סינון לפי קבוצות כלים, ולהחליף בין תצוגה סטנדרטית לבין עיצוב חדש דמוי גיליון נתונים.
ספקים המופיעים בכתבה: